Logging and Reporting
The Logging and Reporting application allows the logging and generation of data about activities in the software. Using this application, system events and user actions can be monitored and archived.
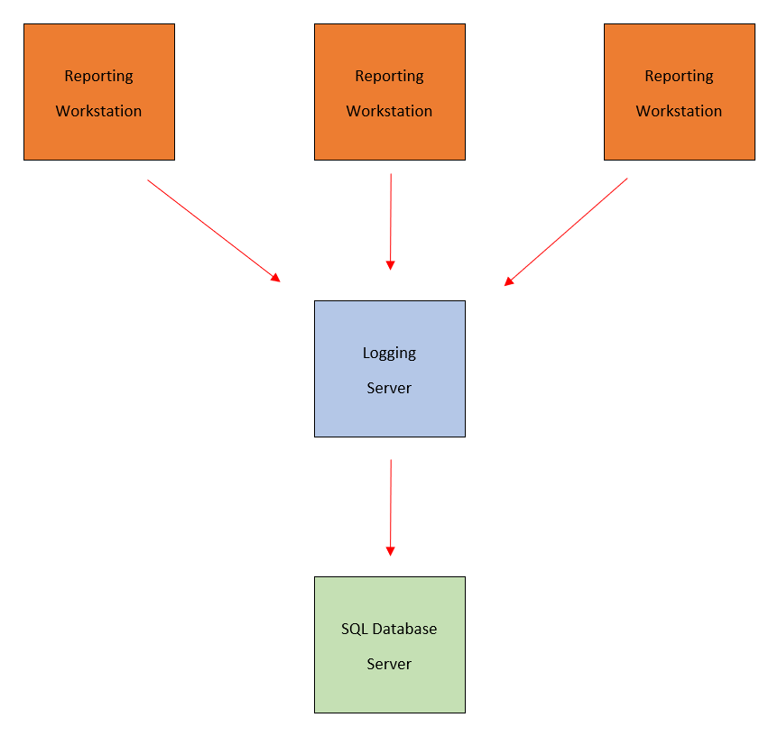
The Reporting application installed on Workstations captures the events and actions. They are sent to the Logging server to be processed and archived into an SQL database.
Note: The Reporting application is automatically installed with IPFusion.
Prerequisites
Logging Service Requirements
| CPU | Intel Core i3-12300 or equivalent. Must have a minimum passmark score of 14,000. See https://www.cpubenchmark.net/ for a list of processors. |
| Memory | 8GB |
| Operating System | Windows Server 2016 or newer, Windows 10, Windows 11 |
| Files | IPFusion installer. |
| .NET | 4.8 |
SQL Server Requirements
| CPU | Intel Core i3-12300 or equivalent. Must have a minimum passmark score of 14,000. See https://www.cpubenchmark.net/ for a list of processors. |
| Memory | 8GB |
| Hard Drive | 500 GB of free space. |
| Operating System | Windows Server 2012 R2 or newer, Windows 10, Windows 11 |
| SQL Server Version | Microsoft SQL Server 2012 SP1 or newer |
| SQL Server License Type | The minimum requirement for the license for SQL server is to have an Express version. The logging service functions with other licensed versions of SQL server. |
