Labelling Workflow Blocks
In order to understand what a Workflow does, the blocks must be properly labelled. It should be possible to understand what a block does simply by its name, without needing to inspect it further. When a User Property is referenced in a Workflow block, it is recommended to refer to the User Property in the block’s label. For example, if there is an intercom association with an asset inside User Property 4, the Logic block should be labelled: has an intercom? (uprop4).
To demonstrate the importance of labelling Workflows, here is an example of an unlabeled Workflow. As it is right now, it is not possible to understand what the Workflow is doing simply by looking at it.
Example
Before:

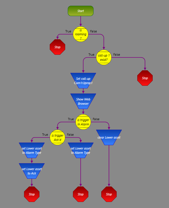
Now, if the same Workflow is labeled so that the blocks are labeled according to their function, it is possible to understand exactly what the Workflow is doing.
After:

- Write Status to Message Banner
- Set Object Position to x = 10, y = 300
- Has Intercom?
- Is Door Open?
- Is Trigger in Alarm?
- Current Status
- Off
- On
- Masked
- Acknowledged
- Camera Callup 1
- Asset Visible Status
- 60 seconds
- 5 seconds
- 2 minutes
